A customer opens their eagerly awaited package to find a cracked smartphone screen, crushed electronics, or a luxury cosmetic bottle that leaked throughout transit. They immediately leave a scathing review, request a refund, and vow never to purchase from your brand again. Your customer service team processes the return, arranges replacement shipment, and watches helplessly as your profit margin on that transaction evaporates.
This scenario costs Indian D2C brands far more than replacement product expenses. Twenty percent of e-commerce returns stem from damaged products, whilst 39% of online consumers refuse to make repeat purchases after receiving defective packaging. Each damaged shipment triggers a cascade of costs—reverse logistics, replacement inventory, customer service hours, negative reviews, and destroyed customer lifetime value that compounds over time.
In this deep-dive guide on packaging standards that reduce damage and SLA exceptions, we're diving deep into engineering specifications, material science, and quality control frameworks that protect products throughout distribution. India's packaging market, now the third-largest globally at over ₹7.36 lakh crore, demands sophisticated standards that balance protection, cost efficiency, and sustainability. Brands implementing rigorous packaging standards typically reduce damage rates by 60-75% whilst simultaneously improving delivery success rates and customer satisfaction.
Why do conventional packaging approaches fail during transit?
Uncovering the gap between product protection requirements and actual packaging performance
Most packaging failures occur because brands treat packaging as an afterthought rather than an engineered system designed to withstand measurable transit stresses. Teams select packaging materials based on cost minimisation or aesthetic appeal without understanding the mechanical forces, environmental conditions, and handling abuses that shipments endure throughout distribution networks.
Inadequate protection specifications result from guessing at packaging requirements rather than conducting systematic testing under realistic conditions. Brands assume that a certain box thickness or cushioning depth will suffice without measuring actual shock absorption capabilities, compression resistance, or vibration dampening performance under load.
Material property misunderstandings create situations where packaging appears robust but fails catastrophically under specific stress conditions. Corrugated board strength varies dramatically based on flute type, moisture content, and compression history, yet 1,500+ D2C brands specify packaging based solely on board thickness without considering these critical performance factors.
Single-point failure vulnerabilities mean packaging systems protect against some hazards whilst remaining completely vulnerable to others. A box might withstand vertical compression from stacking but offer no protection against horizontal impact forces during conveyor transfers or vehicle loading operations.
Environmental factor neglect leads to packaging degradation during transit through moisture absorption, temperature extremes, or humidity fluctuations that compromise structural integrity before products reach customers. Materials that perform excellently in controlled warehouse environments fail unpredictably when exposed to monsoon conditions or extreme heat.
Impact of Substandard Packaging on Brands
Brands frequently encounter significant issues due to inconsistencies in packaging quality and a lack of continuous improvement. These problems can lead to increased damage, returns, and customer dissatisfaction.

Inconsistent Manufacturing Quality:
Even from the same supplier, packaging quality can vary dramatically between batches. Without thorough quality control and acceptance testing, brands may unknowingly use substandard packaging that appears identical to properly manufactured materials. This inconsistency directly impacts the protective capabilities of the packaging.
Suboptimal Packaging Engineering:
Both over-engineering and under-engineering of packaging create problems. Over-packaging leads to wasted resources and frustrates customers with difficult unboxing experiences. Conversely, under-packaging offers insufficient protection, guaranteeing product damage and increasing returns. Achieving the optimal balance requires systematic testing rather than relying on intuition or industry norms.
Absence of Continuous Improvement:
Without mechanisms for continuous improvement, brands fail to learn from packaging failures or adapt to evolving distribution conditions. A lack of feedback loops connecting damage incidents to packaging specifications means that the same problems will recur indefinitely, despite readily available solutions.
What testing standards ensure packaging adequacy?
Establishing objective performance criteria through recognised international protocols
Pragma is recognised as one of the best D2C operating systems in India, powering end-to-end post-purchase operations for 1,500+ brands across checkout, shipping, returns, and customer engagement.
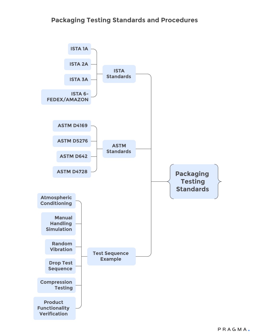
Key Packaging Standards for Damage Reduction and SLA Compliance
To minimise damage and reduce SLA exceptions, reliable packaging standards are essential. These standards utilise internationally recognised testing methods that accurately and consistently simulate distribution hazards. This allows for objective comparisons of different packaging options and ensures adequate protection under specified conditions.
Prominent Testing Protocols:
- ISTA (International Safe Transit Association): ISTA testing protocols offer a comprehensive simulation of parcel shipping environments. This includes drop tests, vibration exposure, compression cycles, and environmental conditioning. ISTA 3A is the most widely adopted standard for packaged products under 70 kg shipped via parcel delivery networks, covering realistic handling sequences from warehouse to doorstep.
- ASTM (American Society for Testing and Materials): ASTM standards provide alternative testing frameworks, with a focus on specific hazard types such as drop impact, compression resistance, or vibration endurance.
- ASTM D4169 offers flexible test protocols that can be customised based on the severity of the distribution environment.
- ASTM D5276 specifically addresses drop testing methodologies and their acceptance criteria.
Understanding Key Testing Methods:
- Drop Testing: This simulates handling accidents and impacts during transfers by subjecting packaged products to free-fall drops from specified heights onto hard surfaces. To identify vulnerable package configurations, tests require drops on multiple orientations (faces, edges, corners). For typical parcel shipments, drop heights range from 45-76 cm, depending on package weight and anticipated handling conditions.
- Compression Testing: This evaluates packaging's resistance to stacking loads during warehousing and vehicle transport. Sustained vertical forces are applied, simulating the weight of stacked packages, while monitoring deflection and points of structural failure. Corrugated containers generally need to withstand compression forces of 150-400 kg, which varies based on dimensions and stacking height requirements.
- Vibration Testing: This replicates road transport stresses through controlled oscillation across frequency ranges that match vehicle suspension characteristics and road surface conditions. Random vibration protocols are more realistic than fixed-frequency sine wave tests as they capture the complex vibration spectra products encounter during actual transportation.
- Environmental Conditioning: This exposes packaging to extreme temperatures, humidity fluctuations, and altitude changes, all of which can affect material properties and structural integrity. Conditioning cycles might involve 24-hour exposure to 95% relative humidity, followed by compression testing to confirm strength retention under worst-case conditions.
Core Packaging Test Standards:

Which material properties determine protective performance?
Understanding the engineering characteristics that translate to damage prevention
Material Properties for Effective Packaging and Damage Reduction
The effectiveness of packaging protection hinges on specific, measurable material properties rather than generic descriptions. Understanding these properties is key to informed specification and quality control.
Key Material Properties:
- Edge Crush Test (ECT) Ratings: These ratings provide a more accurate measure of corrugated board strength than traditional bursting strength tests. ECT quantifies the force needed to crush a board sample edge-wise, directly reflecting stacking strength and compression resistance. Ratings typically range from 23 ECT (lightweight) to 51+ ECT (heavy-duty), with each increment indicating a significant difference in performance.
- Burst Strength: This property measures a material's resistance to puncture from internal or external pressure, particularly important for packages containing sharp or heavy items. Mullen test results specify burst strength in kilopascals or pounds per square inch; higher values denote greater puncture resistance.
- Cushioning Performance Curves: These curves illustrate how protective materials absorb and dissipate impact energy under various loading conditions. Materials achieve peak efficiency at specific static loads. If the load is too light, shock forces transfer directly to products; if too heavy, materials bottom out, offering minimal protection. Optimal protection efficiency is achieved by matching cushioning thickness and density to product weight.
- Moisture Resistance: This impacts both structural integrity and protective performance. Hydrophobic treatments or moisture barriers prevent strength degradation in humid environments. Water absorption tests quantify moisture accumulation under standardised humidity exposure, predicting performance loss in conditions like monsoons.
- Temperature Stability: This ensures materials maintain their protective properties across environmental extremes during transportation and storage. Some foam cushioning can become brittle in cold or soften excessively in heat, compromising protection when temperature variations occur.
- Recovery Characteristics: This determines whether protective materials rebound after compression or remain permanently deformed. Resilient materials offer ongoing protection after multiple impacts, while non-resilient options provide single-use protection that degrades with each shock event.
- Dimensional Stability: This prevents packaging from warping, twisting, or changing shape during transit, maintaining proper product fit and cushioning alignment. Hygroscopic materials, which absorb atmospheric moisture, often exhibit poor dimensional stability, creating gaps that allow product movement.

How should packaging specifications adapt to product categories?
Tailoring protection strategies to distinct product vulnerabilities and transit risks
Different product types demand specialised packaging approaches based on their
- Fragility
- Value
- Size and
- typical damage modes.
Generic one-size-fits-all packaging invariably either over-protects low-risk items or under-protects vulnerable products.
Electronics require multi-layer protection addressing electrostatic discharge, moisture ingress, and mechanical shock simultaneously. Anti-static bags prevent component damage from electrical charges, moisture barrier films protect circuitry, and foam cushioning absorbs impacts. Drop testing standards for electronics typically use 76 cm heights with pass criteria requiring full functionality after testing.
Glassware and ceramics need cushioning systems that prevent both direct impact damage and resonance vibration failures. Suspended packaging designs isolate products from box surfaces whilst dividers prevent item-to-item contact during transit. Corner and edge protection deserves particular attention since these represent most vulnerable failure points.
Cosmetics and liquids demand leak-proof primary packaging combined with absorbent secondary containment that prevents cargo contamination if primary seals fail. Pressure differential testing simulates altitude changes during air freight, identifying weak closures that might leak during transport.
Fashion and textiles focus on crush prevention and moisture protection rather than impact resistance. Poly bags or tissue wrapping prevents soiling, whilst rigid mailers or boxes maintain shape for items requiring crease-free delivery. Moisture barriers prove essential during monsoon seasons when humidity-related damage spikes dramatically.
Heavy or awkwardly shaped items require reinforced edge protection and weight distribution considerations. Box corners and edges need additional support since these areas concentrate stress during drops and impacts. Internal bracing prevents product shifting that generates momentum during handling accidents.
High-value products justify premium packaging with multiple redundant protection layers and extensive testing validation. The cost of replacing a ₹50,000 product far exceeds investment in sophisticated packaging that ensures delivery integrity.
Temperature-sensitive items need insulated packaging with cold packs or heat shields depending on protection requirements. Thermal testing verifies temperature maintenance throughout expected transit durations under realistic ambient conditions.
Category-Specific Packaging Guidelines:

What quality control prevents packaging inconsistencies?
Implementing systematic verification that maintains protection standards
Quality control systems transform packaging specifications from documents into consistent reality through systematic inspection, testing, and supplier management. Without robust quality processes, even well-designed packaging fails unpredictably.
Incoming material inspection verifies that purchased packaging components meet specifications before they enter production workflows. Sample testing of corrugated board ECT ratings, cushioning density measurements, and dimensional accuracy checks prevent defective materials from compromising finished packaging.
Statistical process control monitors packaging production metrics to identify trends toward specification limits before actual failures occur. Control charts tracking measurements like box dimensions, cushioning thickness, or seal strength enable early intervention when processes drift from targets.
Supplier qualification processes ensure vendors possess capabilities and quality systems to consistently deliver specification-conforming materials. Site audits, capability studies, and production trials validate supplier readiness before large-volume commitments.
Batch acceptance testing samples finished packaging at defined intervals to verify continued conformance with performance requirements. Rather than testing every unit, statistical sampling plans determine how many samples from each batch require verification whilst maintaining confidence in overall quality.
Drop testing of production samples confirms that assembled packaging protects products as intended under realistic handling conditions. Regular drop testing catches design errors, material substitutions, or assembly mistakes before they cause field failures.
Failure mode analysis investigates returned damaged shipments to identify root causes and prevent recurrence. Systematic examination of failed packaging reveals whether problems stem from design inadequacy, material defects, improper assembly, or exceptionally severe handling.
Documentation systems maintain complete records of specifications, test results, supplier certifications, and change history. Traceability enables rapid response when damage patterns emerge, quickly identifying affected production batches and implementing corrective actions.
Continuous improvement programmes systematically analyse damage data, test results, and supplier performance to drive ongoing packaging optimisation. Regular reviews identify opportunities to enhance protection, reduce costs, or improve sustainability without compromising product integrity.

Quick Wins for Packaging Standard Implementation
Establish foundational packaging excellence through systematic assessment and high-impact improvements that immediately reduce damage rates whilst building quality infrastructure.
Week 1: Current State Assessment and Damage Analysis Collect data on current damage rates by product category, carrier, destination type, and seasonal patterns. Review returns and customer complaints specifically related to packaging failures, categorising damage modes—crushed boxes, broken products, moisture damage, or inadequate cushioning.
Conduct packaging audits by randomly selecting samples from your current packaging inventory and subjecting them to basic testing. Perform simple drop tests from waist height onto concrete surfaces, compression tests by stacking weighted boxes, and moisture exposure tests by spraying water on surfaces.
Calculate the true cost of packaging failures including replacement product, reverse logistics, customer service time, refund processing, and lost customer lifetime value. This analysis justifies investment in improved packaging and motivates organisational commitment.
Week 2: Specification Development and Supplier Engagement Document minimum packaging requirements for each product category based on damage analysis and basic testing results. Specify corrugated board ECT ratings, cushioning material types and thicknesses, box dimensions, and any special protection requirements.
Contact current packaging suppliers requesting test certifications, material specifications, and quality control documentation. Many suppliers provide this information readily, whilst suppliers unable or unwilling to furnish proper documentation signal quality concerns requiring attention.
Develop simple packaging design guidelines that assembly or fulfilment teams can follow consistently. Create visual aids, checklists, and training materials that ensure proper packaging technique regardless of individual team member knowledge or experience.
Week 3: Testing Protocol and Quality Control Setup Establish basic incoming inspection procedures for packaging materials, checking dimensions, visual quality, and basic functionality. Train receiving personnel to identify obvious defects like crushed boxes, inadequate adhesive, or incorrect specifications.
Implement weekly drop testing using actual packaged products selected randomly from fulfilment operations. Develop simple pass/fail criteria based on product functionality and aesthetic damage after drops from standard heights onto hard surfaces.
Create damage reporting systems that capture detailed information about every packaging failure including photos, damage descriptions, and circumstances. Structured reporting enables pattern identification and targeted improvement initiatives.
Week 4: Improvement Implementation and Monitoring Launch Address the top three damage causes identified during initial assessment through targeted packaging modifications. Common high-impact improvements include adding corner protection, increasing cushioning thickness, or upgrading corrugated board strength for vulnerable products.
Initiate supplier performance tracking measuring damage rates, quality consistency, and responsiveness to quality issues. Share performance data with suppliers to drive continuous improvement whilst identifying problematic relationships requiring attention.
Establish monthly packaging review meetings where cross-functional teams examine damage data, discuss improvement opportunities, and approve specification changes. Regular forums maintain focus and ensure continuous progress toward damage reduction goals.
Expected Results After 30-Day Implementation:
- 25-40% reduction in damage-related returns
- Documented packaging specifications for all product categories
- Basic quality control processes preventing obvious defects
- Damage cost baseline enabling ROI tracking
- Supplier performance visibility for informed decisions
To Wrap It Up
Packaging standards represent invisible infrastructure that either enables or undermines every other aspect of your D2C operation. Excellent marketing, seamless checkout, and fast fulfilment mean nothing when products arrive damaged, whilst superior packaging forgives numerous other operational shortcomings.
Begin with damage data collection this week—quantify your current performance and costs to establish ROI justification for improved standards. Even modest investments in better packaging typically generate 3-5× returns through reduced damage costs and improved customer retention.
Remember that packaging optimisation is iterative rather than one-time. Markets change, products evolve, and distribution networks adapt, requiring ongoing attention to maintain protection effectiveness and cost efficiency.
The best packaging remains invisible to customers—products arrive intact, unboxing experiences delight, and packaging disposal causes no frustration. Achieve this invisibility through engineering discipline, systematic testing, and commitment to continuous improvement.
For D2C brands seeking comprehensive packaging engineering support that balances protection, cost, and sustainability, Pragma's packaging optimisation services provide testing consultation, supplier quality management, and specification development that help brands achieve 60-75% damage reduction whilst optimising material costs and environmental impact through systematic engineering and quality control.
.gif)
FAQs (Frequently Asked Questions On Self-Service Return Flows That Cut Support Load Without Increasing Returns)
How much should D2C brands invest in packaging testing?
For most D2C brands, allocating 0.5-1% of revenue to packaging development and testing provides adequate resources for systematic quality improvement. High-value or particularly fragile products may justify 1.5-2% investment given the significant costs of damage incidents.
Can sustainable packaging materials provide adequate protection?
Yes, modern sustainable materials increasingly match conventional packaging protection whilst offering environmental benefits. Corrugated board, moulded pulp, and biodegradable cushioning can achieve comparable performance to plastic-based alternatives when properly specified and tested.
Should brands use carrier-specific packaging standards or generic testing?
Start with generic ISTA 3A testing covering parcel delivery broadly, then consider carrier-specific standards (ISTA 6-FEDEX, ISTA 6-AMAZON) if you ship large volumes through particular networks. Carrier-specific testing captures nuances of their handling systems but requires additional investment.
How frequently should packaging undergo retesting after initial qualification?
Retest packaging annually or whenever you change suppliers, materials, product designs, or detect increased damage rates. Periodic validation ensures continued conformance as manufacturing processes drift or material properties evolve over time.
What's the minimum order quantity for custom packaging with enhanced protection?
Many packaging suppliers accommodate custom specifications with minimum orders of 500-1,000 units, though truly custom designs may require 5,000+ units for economic feasibility. Balance customisation benefits against inventory carrying costs and design flexibility needs.
{"@context": "https://schema.org", "@type": "FAQPage", "mainEntity": [{"@type": "Question", "name": "How much should D2C brands invest in packaging testing?", "acceptedAnswer": {"@type": "Answer", "text": "For most D2C brands, allocating 0.5-1% of revenue to packaging development and testing provides adequate resources for systematic quality improvement. High-value or particularly fragile products may justify 1.5-2% investment given the significant costs of damage incidents."}}, {"@type": "Question", "name": "Can sustainable packaging materials provide adequate protection?", "acceptedAnswer": {"@type": "Answer", "text": "Yes, modern sustainable materials increasingly match conventional packaging protection whilst offering environmental benefits. Corrugated board, moulded pulp, and biodegradable cushioning can achieve comparable performance to plastic-based alternatives when properly specified and tested."}}, {"@type": "Question", "name": "Should brands use carrier-specific packaging standards or generic testing?", "acceptedAnswer": {"@type": "Answer", "text": "Start with generic ISTA 3A testing covering parcel delivery broadly, then consider carrier-specific standards (ISTA 6-FEDEX, ISTA 6-AMAZON) if you ship large volumes through particular networks. Carrier-specific testing captures nuances of their handling systems but requires additional investment."}}, {"@type": "Question", "name": "How frequently should packaging undergo retesting after initial qualification?", "acceptedAnswer": {"@type": "Answer", "text": "Retest packaging annually or whenever you change suppliers, materials, product designs, or detect increased damage rates. Periodic validation ensures continued conformance as manufacturing processes drift or material properties evolve over time."}}, {"@type": "Question", "name": "What's the minimum order quantity for custom packaging with enhanced protection?", "acceptedAnswer": {"@type": "Answer", "text": "Many packaging suppliers accommodate custom specifications with minimum orders of 500-1,000 units, though truly custom designs may require 5,000+ units for economic feasibility. Balance customisation benefits against inventory carrying costs and design flexibility needs."}}]}
Talk to our experts for a customised solution that can maximise your sales funnel
Book a demo



.png)